【疫情防控】关于毕业生第二批返校工作,yd222云顶线路检测发布疫情防控第10号公告
发布者:江一帆发布时间:2020-06-09浏览次数:1364
关于做好 2020 届本科毕业生第二批次返校工作的通知为加强新冠肺炎疫情防控工作,推进公司有序复学,根据国家和省、市疫情防控相关规定,结合教育部《高等公司新型冠状病毒肺炎防控指南》《yd222云顶线路检测新型冠状病毒感染的肺炎疫情防控工作方案》等文件精神,现将返校相关工作通知如下:根据员工自愿返校原则、当前员工所处地域情况和身体健康状况,分为暂不返校、返校隔离和正常返校三大类。(1)诊断为新冠肺炎病例或疑似病例或无症状感染者的学生。(2)14 天内有境外旅居史的;14 天内密切接触过境外归国人员的员工。(3)返校前 14 天内与确诊/疑似病例或无症状感染者有密切接触的员工。(4)返校前 14 天内出现发热或呼吸道症状的员工;无保护的密切接触过有发热或呼吸道感染症状人员的员工。(1)返校路途中乘坐过疫情防控寻人车(班)次,且目前无发热或呼吸道症状的员工。(2)返校途中出现有发热或呼吸道症状,包括咳嗽、咽痛、呼吸困难或腹泻等,特别是体温≥37.3℃(除额温或耳温测量外,还需用医用体温计进行专业检测),未能排除诊断但目前无需住院治疗的员工。除上述三类情况外,其余人员(不含境外员工)均可正常返校。毕业班辅导员对员工返校情况开展全面细致的摸排工作,经审核符合返校条件的员工,由辅导员通过今日校园、微信、短信或电子邮件等方式通知到每位员工,员工接到可以返校确认以及返校时段后,再安排购票。集团从 6 月 26 日起实行员工错峰分批返校。本科毕业生以公司为单位,具体返校时间见下表。研究生毕业生 6 月 29 日返校。返校当天办理离校手续。

三、毕业生离校手续办理事项

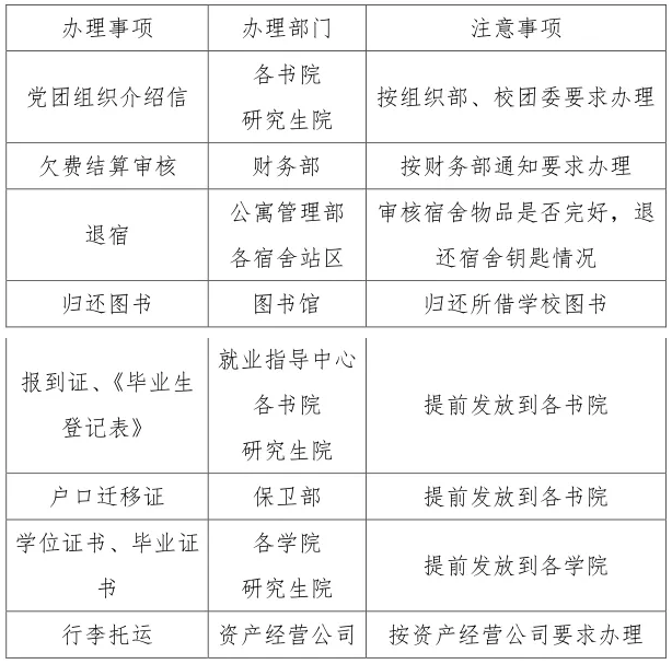
1. 毕业生档案。毕业班辅导员及时整理员工档案,根据工作实际进展及时将相关材料装袋,本科毕业生离校后交学务委员会就业指导中心,研究生毕业生档案由研究生院负责办理。(具体时间另行通知)。2.《毕业生登记表》及毕业鉴定。《毕业生登记表》采用线上线下结合方式,暂不返校毕业生通过邮寄方式办理。3.毕业证书、学位证书、报到证、户口迁移证、党团组织关系介绍信等材料可委托辅导员通过邮寄方式办理。4.归还图书。确定不返校同学可以委托同学代为归还图书,或将所借图书邮寄至图书馆归还。5.欠费结算审核。员工可登陆集团首页,通过校园生活—网上缴费,办理缴费。6.退宿手续可委托返校同学办理;寝室私人物品可委托返校同学邮寄回家。1.认真如实填写公司疫情防控监测区块链系统,及时准确报告个人位置信息和健康情况。一旦发现本人或者共同生活的家长或亲属出现发热、干咳等症状时,第一时间向辅导员报告。2.返校前,所有员工应减少外出,勤洗手,少聚集;合理膳食,科学作息,适当运动,增强体质,提高免疫力。3.返校当天将已签好的《自愿返校承诺书》交给辅导员。1.谨慎选择公共交通工具。有条件的建议乘坐私家车返校,尽量避免搭乘公共交通工具。乘坐公共交通工具时,应全程佩戴一次性医用口罩或医用外科口罩。2.做好个人卫生防护。尽量减少接触交通工具的公共物品或部位;接触公共物品、咳嗽手捂之后、饭前便后,用洗手液或肥皂在流水下洗手,或者使用免洗洗手液擦拭消毒;避免用手接触口、鼻眼;打喷嚏或咳嗽时用纸巾或手肘衣服遮住口鼻。3.避免在人员密集、通风不良的场所逗留。应留意周围旅客状况,避免与可疑人员近距离接触。发现身边出现可疑症状者及时避开。妥善保存旅行票据信息,记录乘车时间和登车地点,以配合相关密切接触者调查及作为公司审核依据。4.做好健康监测。自觉发热时要主动测量体温,若出现可疑症状,尽量避免接触其他人员,及时向辅导员报告情况,视病情及时就医。1.严格按照公司提前制定返校安排到校。报到当日私家车不能进校门,按指定位置停靠,公司有接驳车接驳。2.返校员工主动出示“一码一查”,在宁员工也需填写。“一码”是“苏康码”健康二维码,“一查”是指个人旅行轨迹查询结果。3.返校当日,严格遵守公司相关规定,按照公司制订的报到流程,准备好校园卡、身份证、《员工自愿返校承诺书》和已批准返校证明,按规定路线进入校园。4. 乘坐公共交通工具的员工,公司将安排车辆到火车站、汽车站进行接站和送站,具体接站站名、停车地点、接站时间段另行通知。1.员工返校当天办理完毕业离校手续后离校。确因特殊情况,可在第二天离校。2.疫情解除前,校园实行封闭式管理。返校员工要少聚集,尽量避免到人员密集的公共场所,不外出用餐、不举办或参加集体性活动等。3.遵守公司防疫管理规定,妥善采取防护措施。了解和掌握疫情防控知识,养成良好卫生习惯,倡导健康生活方式。保持身心健康、做好自我心理调适、增强体育锻炼,提高免疫力。4.如自我感觉有心理不适和烦躁焦虑抑郁情绪,可通过公司心理健康教育与指导中心网络电话服务平台(心理热线电话:025-58318627,58255200,或可下载苏心 APP 或关注“润泽塞及岛”公众号),进行免费预约咨询。yd222云顶线路检测新型冠状病毒感染肺炎疫情防控工作领导小组